太阳成集团tyc234cc主页

联系我们 English 学校首页
  • 学院概况
    学院简介
    学院领导
    组织机构
    治理机构
    联系方式
    学院宣传
  • 师资队伍
    杰出人才
    教工名录
    应用数学研究中心
    博士后
    退休职工
    人物专访
  • 党群工作
    师生党建
    工会教代会
    校友工作
  • 人才培养
    本科生培养
    研究生培养
    研究生招生
  • 科研学术
    科研概况
    科研方向
    科研成果
    学术报告
    学术会议
  • 交流合作
    人才培养项目
    学术研究项目
    国际会议
    北京交叉科学学会
    北京市高教学会数学研究分会
  • 学生工作
    学工动态
    学工队伍
    先锋榜样
    评奖评优
    学科竞赛
    事务办理
    迎新专栏
    就业专栏
  • 重点实验室
    信息安全的数学理论与计算
    复杂信息数学表征分析与应用
    代数李理论与分析
  • 应用数学中心
  • 人才招聘
  • 服务指南
    人事工作
    外事工作
    党务工作
    学生工作
    工会服务
    货物采购
    学院VI
    本科生教学
    研究生教学
    科研财务
  • 学院概况
    学院简介
    学院领导
    组织机构
    治理机构
    联系方式
    学院宣传
  • 师资队伍
    杰出人才
    教工名录
    应用数学研究中心
    博士后
    退休职工
    人物专访
  • 党群工作
    师生党建
    工会教代会
    校友工作
  • 人才培养
    本科生培养
    研究生培养
    研究生招生
  • 科研学术
    科研概况
    科研方向
    科研成果
    学术报告
    学术会议
  • 交流合作
    人才培养项目
    学术研究项目
    国际会议
    北京交叉科学学会
    北京市高教学会数学研究分会
  • 学生工作
    学工动态
    学工队伍
    先锋榜样
    评奖评优
    学科竞赛
    事务办理
    迎新专栏
    就业专栏
  • 重点实验室
    信息安全的数学理论与计算
    复杂信息数学表征分析与应用
    代数李理论与分析
  • 应用数学中心
  • 人才招聘
  • 服务指南
    人事工作
    外事工作
    党务工作
    学生工作
    工会服务
    货物采购
    学院VI
    本科生教学
    研究生教学
    科研财务
中文
English
学校首页

人才培养

  • 本科生培养
    专业介绍
    教学组织
    课程资源
    教学成果
    教学通知
    推荐免试研究生
  • 研究生培养
    最新通知
    培养方案
  • 研究生招生
    最新通知
    招考方案
    导师信息
人才培养
  • 本科生培养
    专业介绍
    教学组织
    课程资源
    教学成果
    教学通知
    推荐免试研究生
  • 研究生培养
    最新通知
    培养方案
  • 研究生招生
    最新通知
    招考方案
    导师信息
首页 - 人才培养 - 本科生培养 - 教学通知

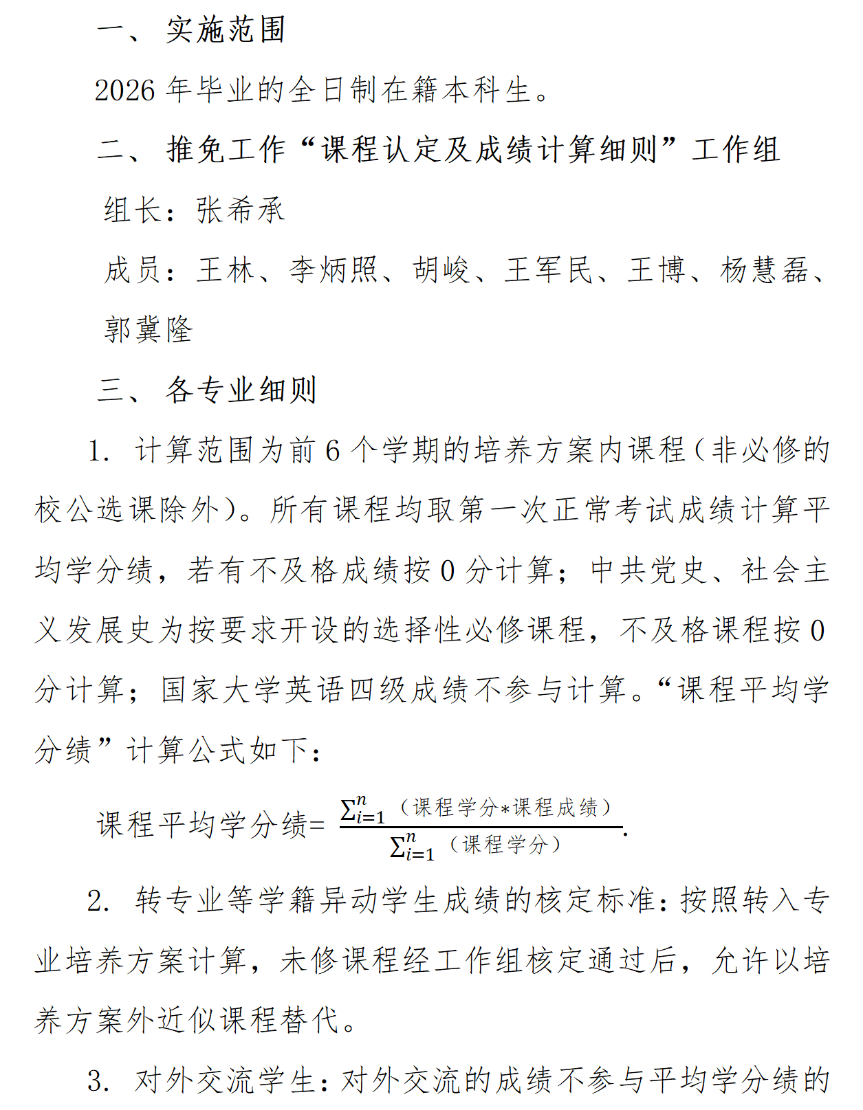
数学与统计学院2026年推荐优秀应届本科毕业生免试攻读研究生工作课程认定及成绩计算细则  

供 稿: 审 核:王林 编 辑:郭冀隆 发布时间:2025-08-14


1.png

2.png



相关附件

  • 附表:成绩计算清单250814.xlsx
友情链接
>北京理工大学
>中国数学学会

地址:北京市海淀区中关村南大街5号北京理工大学

邮编:100081

  • 官方微信公众号

版权所有:北京理工大学数学与统计学院